永利娱乐场(中国)官方网站

部门文件

转发总社 国家农发办关于2015年度国家农业综合开发供销合作总社新型合作示范项目滚动计划编制有关事宜的通知

发布时间:2014-04-28 信息来源: 合作指导处 责任编辑:办公室

有关地级以上市供销合作社、财政局、财政省直管县供销合作社、财政(税)局:

现将《中华全国供销合作总社 国家农业综合开发办公室关于2015年度国家农业综合开发供销合作总社新型合作示范项目滚动计划编制有关事宜的通知》(供销经联字〔2014〕1号)转发给你们,并就有关事项通知如下:

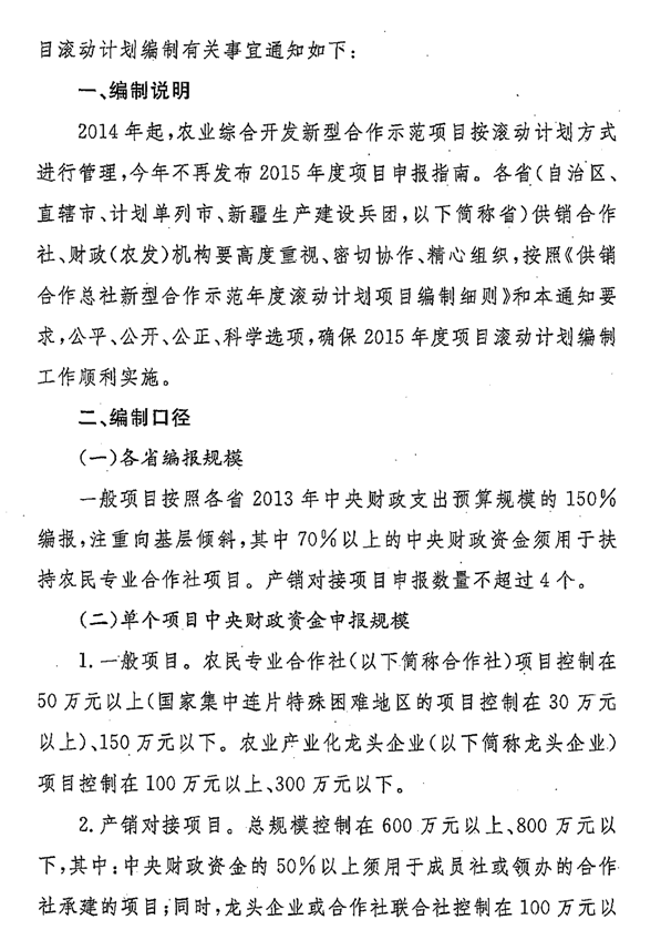
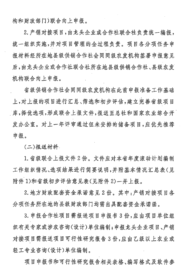
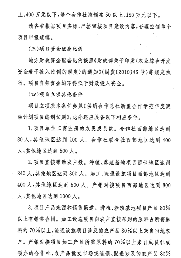
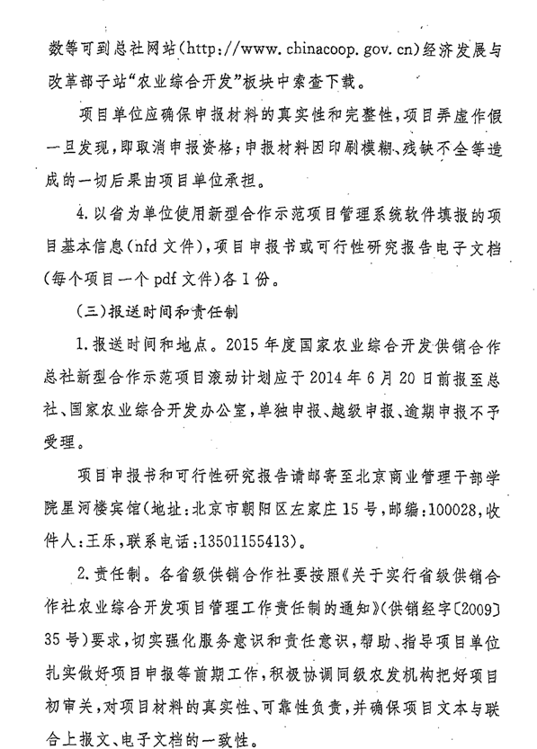
一、项目安排在国家农业综合开发县,有关地级以上市要及时将通知精神传达到国家农业综合开发县(市、区)有关单位,并认真组织符合申报条件的单位按照《供销合作总社新型合作示范年度滚动计划项目编制细则》和本通知要求,精心编制2015年度供销合作总社新型合作示范项目滚动计划。

二、有关地级以上市供销合作社、财政部门对申报的项目资料要认真审核,确保项目申报材料真实、完整,并于5月16日(以邮戳时间为准)前将有关申报材料联合上报永利娱乐场(中国)官方网站 (1份)和省财政厅(5份),其中报送省财政厅的有关资料由地市级财政部门、财政省直管县财政部门直接报送。单独申报、越级申报、逾期申报一律不予受理。

三、联系人及联系方式:

永利娱乐场(中国)官方网站 联系人:黄晓伟,电话:020-37621851, 传真:020-37621611,邮箱:[email protected]

省财政厅联系人:罗婧彦,电话:020-83170129,传真:020-83170410,邮箱:[email protected]

 

 

 

            永利娱乐场(中国)官方网站    广东省财政厅

2014年4月17日             

 

 

 

 

 

 

 

 

 

 

 

 

 

 

 

 

 

 

 

 

 

 

 

 

 

 

 

 

 

 

 

 

 

 

 

 

 

 

 

 

 

 

 

 

 

 


相关文件: